行业知识

热控温度仪表的故障解析分享

2023-03-20 10:07:08 MK体育在线注册,MK体育(中国)

热控温度仪表的故障解析分享

1、热电阻测温计

工业热电阻的常见故障是工业热电阻断路和短路。一般断路更常见,这是因为热电阻丝较细所致。

断路和短路是很容易判断的,可用万用表的“×1Ω”档,如测得的阻值小于R0,则可能有短路的地方;若万用表指示为无穷大,则可判定电阻体已断路。电阻体短路一般较易处理,只要不影响电阻丝长短和粗细,找到短路处进行吹干,加强绝缘即可。电阻体断路修理必须要改变电阻丝的长短而影响电阻值,为此以更换新的电阻体为好,若采用焊接修理,焊接后要校验合格后才能使用。热电阻测温系统在运行中常见故障及处理方法如下表:

图片关键词

2、热电偶测温计

正确使用热电偶不但可以准确得到温度的数值,保证产品合格,而且还可节省热电偶的材料消耗,既节省资金又能保证产品质量。除了补偿导线接反,用错及接线松动引起的常见误差外(处理方法:正确使用补偿导线,紧固接线端子),安装不正确,热导率和时间滞后等误差,它们是热电偶在使用中的主要误差。


2.1. 安装不当引入的误差

如热电偶安装的位置及插入深度不能反映炉膛的真实温度等,换句话说,热电偶不应装在太靠近门和加热的地方,插入的深度至少应为保护管直径的8~10倍;热电偶的保护套管与壁间的间隔未填绝热物质致使炉内热溢出或冷空气侵入,因此热电偶保护管和炉壁孔之间的空隙应用耐火泥或石棉绳等绝热物质堵塞以免冷热空气对流而影响测温的准确性;热电偶冷端太靠近炉体使温度超过100℃;热电偶的安装应尽可能避开强磁场和强电场,所以不应把热电偶和动力电缆线装在同一根导管内以免引入干扰造成误差;热电偶不能安装在被测介质很少流动的区域内,当用热电偶测量管内气体温度时,必须使热电偶逆着流速方向安装,而且充分与气体接触。


2.2. 绝缘变差而引入的误差

如热电偶绝缘了,保护管和拉线板污垢或盐渣过多致使热电偶极间与炉壁间绝缘不良,在高温下更为严重,这不仅会引起热电势的损耗而且还会引入干扰,由此引起的误差有时可达上百度。


2.3. 热惰性引入的误差

由于热电偶的热惰性使仪表的指示值落后于被测温度的变化,在进行快速测量时这种影响尤为突出。所以应尽可能采用热电极较细、保护管直径较小的热电偶。测温环境许可时,甚至可将保护管取去。由于存在测量滞后,用热电偶检测出的温度波动的振幅较炉温波动的振幅小。测量滞后越大,热电偶波动的振幅就越小,与实际炉温的差别也就越大。当用时间常数大的热电偶测温或控温时,仪表显示的温度虽然波动很小,但实际炉温的波动可能很大。为了准确的测量温度,应当选择时间常数小的热电偶。时间常数与传热系数成反比,与热电偶热端的直径、材料的密度及比热成正比,如要减小时间常数,除增加传热系数以外,最有效的办法是尽量减小热端的尺寸。使用中,通常采用导热性能好的材料,管壁薄、内径小的保护套管。在较精密的温度测量中,使用无保护套管的裸丝热电偶,但热电偶容易损坏,应及时校正及更换。


2.4. 热阻误差

高温时,如保护管上有一层煤灰,尘埃附在上面,则热阻增加,阻碍热的传导,这时温度示值比被测温度的真值低。因此,应保持热电偶保护管外部的清洁,以减小误差。

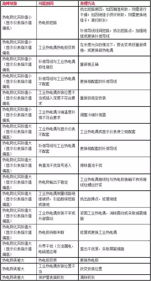
工业热电偶常见故障及处理方法:

图片关键词

3、双金属温度计

双金属温度计的工作原理是利用二种不同温度膨胀系数的金属,一端焊接在固定点,另一端当温度变化时扭曲变形,将其转换成指针偏转角度,指示温度。

在使用中如出现线性误差,可通过调整温度计后面的指针旋钮来调整温度指示不准的问题,调整后的温度计经校验合格后方可使用。


4、压力式温度计

压力式温度计是利用液体的热胀冷缩来进行温度测量的,温包、毛细管和弹簧管组成的密闭系统内充满了测温介质--液体,当温包感受到温度变化时,密闭系统内的压力因液体体积发生变化而变化,引起弹簧管曲率变化使其自由端产生位移,再通过连杆和传动机构带动指针转动,在表度盘上指示出被测温度。这种仪表具有线性刻度、温包体积小、反应速度快、灵敏度高、读数直观等特点。

常用的压力式温度计一般故障为指针不动,指示偏差大,对于指针卡涩的可以用起针器拔出指针,重新定针校验合格后再使用。


4.1. 常见故障

温度控制仪表就是通过热电阻或者热电偶控制被测对象进行控制的的仪器,其常见故障主要有以下几点:

· 是安装位置不当,使介质无法与测量元件充分的热交换,造成指示偏低;

· 是测温点保温不良,造成局部散热快,造成测温处偏低于系统温度;

· 是接线松动,接触不良造成指示不准。造成热电阻偏高,热电偶偏低;

· 是短路故障。造成热电阻偏低或最小,热电偶偏低或故障;

· 是断路(开路)故障。造成热电阻指示最大,热点偶无指示、最小。


此外,在对温度控制仪表系统故障进行分析时,要注意其系统仪表绝大多数选用的是电动仪表测量、指示以及控制,测量滞后性较大。


4.2. 常见故障分析方法

1)首先检查温度仪表系统的指示值,如果其指示值变化到最大或者变化到最小,可以判定是仪表系统故障,其原因是温度仪表系统测量一般具有较大的滞后性,突然变化不会发生。温控仪表的故障一是在热电偶、热电阻以及补偿导线断线上,二是其变送器放大器出现失灵而导致故障。

2)检查温度控制仪表系统指示值是不是不停的快速振荡,这种现象一般是可是控制参数PID调整不当导致的故障。

3)检查温度控制仪表系统指示值是否是大幅缓慢的波动,这种现象一般是是工艺操作变化造成的,如果没有工艺操作变化状态存在,可以判定为仪表控制系统自身出现了故障。

4)判定温度控制系统身的故障后,先对仪表的调节阀输入信号进行检查,看是否有变化,如果输入信号没有变化,而调节阀已经动作,可以判定是调节阀膜头膜片发生泄漏故障;检查调节阀定位器输入信号,如果输入信号没有发生变化,而输出信号在变化,则判定是仪表的定位器出现了故障;检查仪表定位器的输入信号与仪表的调节器输出信号,如果调节器输入信号没有变化,输出信号在变化,可以判定是仪表的调节器自身出了故障。



首页
产品
新闻
联系