PH计说明介绍级使用维修
PH计说明介绍及使用维修
PH仪表用途、特征
1.1仪表的用途
PH工业在线分析检测仪器,它可以自动连续检测工业流程中水溶液的酸碱度(即pH值),并可与调节器、集散控制系统直接配合,实现被测参数的自动控制。在石油化工、有机和无机化学、制药、冶金、染料、制革、电站及环保污水处理等领域具有广泛的用途。
1.2仪表的主要特点
仪表检测器与高阻转换器联为一体,不受传输电缆影响,抗干扰性能强。
仪表现场安装、配线简单,不需专用电缆,输送到控制室的电缆长度可达1000米。
仪表带有液晶数字显示,标定简单。
可二线制结构,可用于与防爆等级相应的各种场合。
2.仪表的技术参数
2.1仪表的电气技术参数
显示精度:0.01 pH
输出信号:4~20mA
温度补偿范围:0~95℃
输入阻抗:≥1012Ω
引线电缆长度:≤1000米
仪表功耗:≤0.5W
仪表量程:0~14 pH(可根据用户要求设定)
2.2仪表工作条件:
供电电压:24VDC±10%(防爆场合配安全栅)
:220VAC±10%(非防爆场合)
样品温度:-30℃~130℃(依电极而定)
样品压力:0~0.6Mpa
测量深度(沉入式):0.3~3米(也可根据工况而定)
测量范围:0~14 pH
防爆等级:iaIIbT5
环境温度:0~45℃
环境湿度:≤90%
仪表安装现场不应有强电磁干扰和超过±0.1mm振幅、25HZ频率的剧烈振动。
仪表安装现场不应有强蚀腐性气体。
2.3仪表测量参数
测量精度:0.1pH
稳定性:≤0.2pH/24h
响应时间:≤6S
3.仪表概述
3.1 pH的定义
在一定的温度下,任何酸、碱、盐的水溶液都可以用氢离子浓度来表示其溶液的酸碱度。由于水溶液本身的电离作用,溶液中的氢离子浓度与氢氧根离子浓度的乘积是一个常数(1×10-14)。一般氢离子浓度的绝对值很小,常用pH值来表示氢离子的浓度,其值为pH = -lg.[ H +]。
3.2仪表的测量原理
工业pH计是根据电化学原理工作的。当电极浸入被测溶液就会产生电动势(E),其电动势和pH值之间符合Nernst方程确定的定量关系:
E = -2.3026RT/F·pH (式中:R为气态常数,T为绝对温度,F为法拉第常数)
由Nernst方程可知:当被测溶液pH值发生变化时,由电极产生的对应毫伏信号,再经高阻放大器放大后,转换成4~20mA直流信号,供给显示器、记录仪、调节器等.
3.3仪表的整体组成
工业pH计是由检测器和转换器两部分组成,检测器材质为不锈钢铸件,也可根据用户要求选用塑料、聚氯乙烯、碳钢或衬防腐涂料等材质,安装方式分为流通、沉入、可伸缩等多种方式选择。
3.4电极系统
工业pH计测量电极选用复合玻璃电极,电极头部是由特殊敏感玻璃膜做成的极薄的球泡,它结构简单,内阻高,反应灵敏,广泛用于pH=0~14之间的测量。
复合电极是一种把测量电极和参比电极合二为一的电极,安装使用方便。 工业pH计所使用的系列电极具有温度范围宽,测量精度高,使用寿命长等特点。对一些特殊的物质(如非水介质、废水、乳化液、油漆、蛋白质、氢氟酸、悬浮液等)及高温消毒场合也能达到较好测量效果。
4.仪表的安装
4.1开箱检验
开箱时要轻拿、轻放,不要敲击与摔打。开箱后请按装箱单检查装箱物件。箱内的电极系精密玻璃制品,价格昂贵,取出后应检查此电极是否有破损,检查完后应妥善保存,不要碰撞和剧烈振动。在仪器正式安装前不要把电极前端的塑料保护套取下,更不能将保护套内的保护液倒掉。
4.2压力流通式pH计的安装
(见图1)

图1 压力流通式pH计

图2 压力流通式pH计电极的安装
压力流通式pH计为检测器和转换器一体化结构,采用支架方式安装。取样罐与工艺管线的连接可以有两种形式:
① 采用ZG1/2″管螺纹直接连接。
②采用法兰连接,法兰号15-6GB9119.6-88。
两种安装方式均为转换器正面的右侧进料,左侧出料(检测器箭头所示),下侧为排污口。当必须由下部排污口进样时,液体流速必须在0.1~1L/min内。
4.3压力流通式pH计电极的安装
(见图2)
①逆时针拧下pH计检测器上部的外罩。
②将电极放入电极座旋紧(注意用力大小,不要把电极拧碎)。
③拧紧电极连线。
④上紧外罩。
4.4沉入式pH计的安装
(见图3)
①pH转换器可与检测器安装在同一支架上,也可以安装在检测器附近,采用“U”型螺杆和支架板固定,检测器安装支架为Φ35~60,转换器安装支架为Φ25~42。
② 采用法兰连接,法兰尺寸由用户提供。

图3沉入式pH计 图4 沉入式pH计电极的安装
4.5沉入式pH计电极的安装
(见图4)
① 逆时针旋开沉入管下部旋紧盖,将电极座取出。
② 逆时针旋开沉入管上部的电极电缆压帽,将电极线从沉入管中穿出。
③将电极顺时针旋入电极座(注意用力大小,旋紧即可)。
④将电极引线螺帽与电极连接好。
⑤ 用管钳顺时针拧紧旋紧盖(一定要保证沉入管的密封良好,不能让测量介质进入沉入管,否则测量介质将有可能腐蚀电极及电极引线,造成电极的损坏.)。
4.6粘性溶液中pH计的安装
(见图5)
对于粘性溶液中的pH测量,针对溶液粘度较大的特点,除了选择与溶液不浸润的电极外,护套也采用类似的材质或相应的设计。同时安装方式也必须根据使用场合作相应调整。以下是较为典型的方式:

4.7可伸缩式pH计的安装
(见图6)
①转换器的安装同沉入式pH计
②T型三通通过法兰与工艺管线连接,
③伸缩式检测器通过锥管螺纹与球阀连接;
④球阀螺纹与T型螺纹相配。

4.8特殊场合下的pH计的安装
(见图7)
特殊场合是指所测量溶液属高温、高压、含S+2、CL-1等的情况,这种溶液的测量除必须选用专用电极外,还需设计专门的取样方式。

4.9仪表配线
① pH计供电电压为24VDC(防爆场合配MK体育在线注册,MK体育(中国)生产的隔离式安全栅,非防爆场合配单独隔离电源)。配线连接见(图8 后座接线图)

② pH计供电电压为220VAC时,配线连接(见图9 后底座接线图)

(注:电流输出与供电电源请勿接反,否则会导致仪表烧毁。)
图9后底座接线图
③ 供电电源绝不允许接地,在接完电源线后应用万用表测量正端与负端对地应绝缘,否则会造成无法测量甚至损坏电极。
5.仪表使用方法和注意事项
5.1开机前准备
安装完毕,运行前应进行如下的准备:
①电极的检查:经过运输要检查电极外观是否完好。
②电源的检查:按接线图连线,确认无误后才可接通电源。
③接地检查:pH计要求测量电极输入端对地绝缘电阻大于1012Ω,参比电极输入端对地电阻应大于10M。检查方法:将电极从电极引线螺帽上拧下,用万用表直接测量电极参比导线(通常是屏蔽层,绝不允许使用万用表直接测量电极,否则造成电极损坏!)对地电阻,如不满足要求,再从仪表上断开6#、8#(端子接线如图10)电极电缆,直接测6#端对地电阻,如正常则电极线绝缘电阻降低(更换新的),如不正常则仪表本身有问题。
④参比电流的检查:在仪表通电后接上电极,用标准溶液标定完毕后再将电极置于被测介质中,断开6#端子将万用表电流档(最小档)串入,测量电流正常时应小于0.1μA,如不正常将会损坏电极,应检查接线。
5.2仪表的开机
在仪表进行完上述检查后就可连续运行。
5.3仪表的关机
在仪表停止使用时应保护好电极,尽量保存在3mol/L的kcl溶液 或pH=4 的标准缓冲溶液中,如长期停用应将电极取出,装上盛有保护液的塑料保护套,妥善保存。电极引线螺帽应保持干净,防止被测量溶液浸泡,损坏电极。
5.4仪表的标定
打开转换器的前盖,在检查仪器接线正确后才可进行标定,接线与标定电位器如(图10 表芯接线图)

方法如下:从表1中查出缓冲溶液在此温度下的pH值,调整电位器使仪表指示该数值。以20℃时缓冲溶液的pH值为例,先用蒸馏水将电极冲洗干净并用滤纸吸干后放入盛有Ph=6.88缓冲溶液的烧杯中,调节pH计的“零点”调节器,使仪器显示6.88pH,将电极取出放入盛有pH4.00缓冲溶液的烧杯中,调节pH计的“斜率”调节器,使仪器显示4.00 pH ,再将电极取出放入盛有pH 9.23缓冲溶液的烧杯中观察仪器显示值是否为9.23±0.1pH,如在范围内则标定完毕,否则重复上述再行标定。(注意:每更换一种缓冲溶液必须用蒸馏水把电极冲洗干净并用滤纸吸干,以免造成标定误差。)表1中采用中国计量科学研究院测定的数据:

表1 缓冲溶液的pH值与温度关系对照表
对仪表进行上述标定后就可投入运行,新安装的pH计一般应进行标定,对正常运行的pH计也应定期标定(一般半个月或更长时间,按具体情况而定)。
6.仪表的维护及故障处理
6.1电极系统的故障检查
pH测量系统不能正常运行,即不能标定或响应异常时,一般故障都出现在电极系统上,而转换器的故障较少,检查方法如下:
电极的外观检查:(取出电极并用清水冲洗干净,观察)
① 电极是否破损,破损则电极报废
②电极内部电解液是否混浊、变黄、是否有隔膜变黑的现象。
③拧下电极引线螺帽,看插头是否洁净,如果较脏用丙酮擦洗并风干。
电极零点及斜率的检查:(电极损坏或性能变差表现为零点漂移和斜率变化)
①电极零点的检查:将电极浸入6.88pH的标准缓冲溶液中,仪表如显示在6.88±0.5 pH 则电极零点正常,如偏离大于6.88±1.5 pH 则电极零点漂移,更换新的。
②电极斜率的检查:将电极浸入6.88pH的标准缓冲溶液中,调节“零点”电位器使仪表显示6.88,然后将电极洗净浸入9.18pH的标准缓冲溶液中,仪表稳定后如显示小于8.5 pH则电极斜率变小,调节范围电位器也调节不过来,就需对电极进行处理或更换新的。
电极的再生及处理方法:
玻璃电极在高温下易加速老化,而且是不可逆的,其他原因也可能造成电极性能的下降。当电极的性能有所下降就需再生,常见故障及处理方法如下:
⑴斜率太小:
①玻璃膜或隔膜污染,用胃蛋白酶/HCL再生液浸泡后冲洗。
②电极引线螺帽污染,用丙酮擦洗,吹干。
③玻璃膜老化:用稀HF活化1分钟后清洗。
④内部短路,无法修复。
⑵响应迟钝:
①玻璃膜污染,用胃蛋白酶/HCL再生液浸泡后冲洗。
②玻璃膜老化:用稀HF活化1分钟后清洗。
⑶零点飘移:
①参比电极电解液被污染,换电极。
②隔膜污染,用胃蛋白酶/HCL再生液浸泡后冲洗。
③导出系统AgCl脱落,无法再生。
注意:各种再生方法用过后仍无效,则电极报废。
电极引线的检查:
电极线绝缘层破损或被溶液腐蚀,可能造成接地电阻过小或电极短路,从而使显示跳动甚至无法标定、测量。检查方法如下:断开电极后用万用表电阻档直接测量电极线两端,应大于1010Ω,也可参照5.1中的③
6.2转换器的检查与维护
转换器的安装现场不应有强电磁干扰和剧烈振动,也不应有强腐蚀性气体。转换器内部应保持干燥,如发现显示屏出现多个小数点,则说明转换器内部潮湿应将转换器取下进行干燥。
转换器的检查
① 接线:打开转换器后盖,断开6#、8#端子间的电缆线,接直流毫伏信号发生器的输出(8#接+,6#接-)。
② 定位检查:直流毫伏信号发生器输出零毫伏信号,仪表应显示7.00±0.1pH,调节定位电位器使仪表显示7.00±0.1pH,如调节不过来则转换器有问题。
③ 范围检查:直流毫伏信号发生器输出-407.12 mV毫伏信号,仪表应显示14.00±0.1pH,调节范围电位器使仪表显示14.00±0.1pH,如调节不过来则转换器有问题(必须是定位检查正常的情况下)。
④ 线性检查:直流毫伏信号发生器依次输出从-407.12 mV至407.12 mV(具体见表2),仪表应显示其对应的pH值,如差值大于±0.1 pH则仪表线性差。
⑤ 输出电流的检查:直流毫伏信号发生器输出零毫伏信号,仪表应显示7.00 ±0.1pH,输出电流12.00±0.15mA为正常(仪表量程为 0-14pH)。

转换器电路出现一般故障可按后述“一般故障及处理方法”维护,对于无法解决的问题可送往生产厂更换或修理。
6.3检测器的检查与维护
①流通式取样罐应注意保持适量的样品流速,以免带来较大的滞后。
② 沉入式应保证连接处密封,否则腐蚀电极线及污染电极引线螺帽,甚至损坏电极。
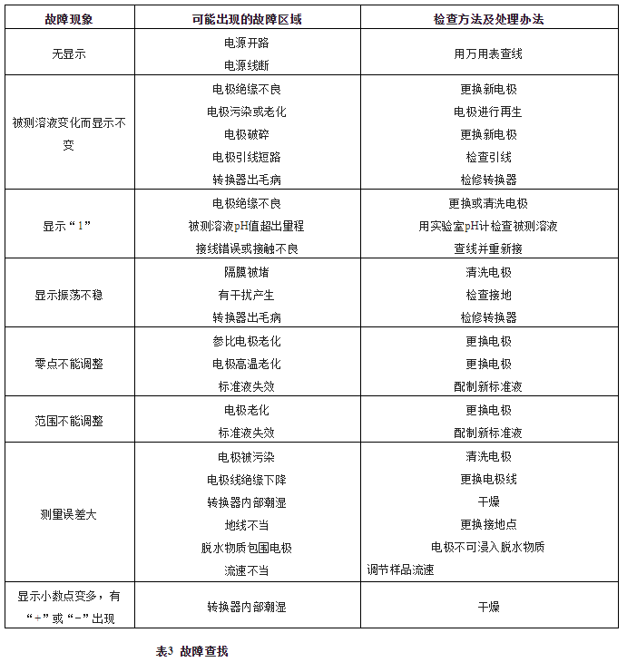
6.4一般故障及处理方法
(见表3)

7.1仪器的保存
仪器在安装前必须保存在库房内,环境温度0~45℃,相对湿度不大于85%,周围不含腐蚀性气体。
7.2仪器的运输
仪器在运输时应妥善包装,在包装箱上应写上“小心轻放”、“不许翻转”等字和“向上”的标记。