铜线和铝线不能接在一起,非要接怎么办?
2023-10-20 MK体育在线注册,MK体育(中国)
避雷器的引线长度对保护效果的影响
蒸汽疏水阀容易被冻坏,防冻措施有哪些?
2023-10-19 MK体育在线注册,MK体育(中国)
减压阀是如何工作的?
化工装置自动化仪表防冻安全知识探讨
变压器励磁涌流对煤矿主变的危害有哪些?
2023-10-18 MK体育在线注册,MK体育(中国)
#4机油断路器合闸1信号频繁消失故障处理及分析
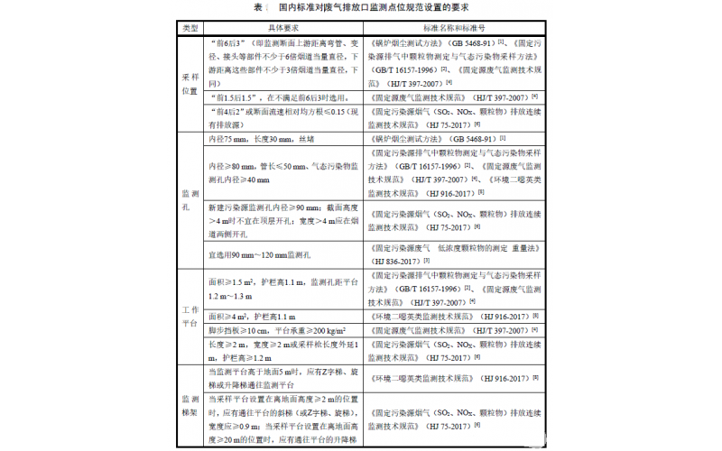
烟气在线监测设备监测口“前6后3”、“前4后2”该如何区分?