行业知识

F1入口机架辊F07011电机超温故障小结

2022-08-01 09:25:52 MK体育在线注册,MK体育(中国)电气

F1入口机架辊F07011电机超温故障小结


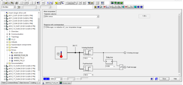
1、故障现象

7月25日,3点52分和3点59分精轧F1入口机架辊,分别跳电一次,故障代码F07011电机超温故障;

2、处理过程

精轧F1入口机架辊是没有测温元件的,P0600=0(无测温元件),P610=12(报警,不降低最大电流,保存温度);当r35实际电机温度超过130度(参数P604)触发电机超温报警,超过145度(参数P605)触发F07011电机超温故障;

图片关键词


将参数P605由145度改为160度后,运行几个小时又报F07011电机超温故障;

为了不影响生产,决定暂时将F07011电机超温故障屏蔽;

查看大全,F07011没有N或A,不能用P2118和P2119参数进行屏蔽;但是可以通过参数P0610进行故障屏蔽;

经实验P0610由12(报警,不降低最大电流,保存温度)改为0(无反应,仅报警,不降低最大电流),注意逆变器需要分闸才能修改参数P0610,故障一路可以屏蔽,见下图;

图片关键词


r35实际电机温度是经过电机模型内部计算的,经询问该电机前几天更换过新电机(故障也是更换过新电机发生的),经过对比参数,发现新旧电机参数稍有不同;


旧电机铭牌如下:

图片关键词

新电机铭牌如下:

图片关键词

利用强化时间,对电机进行电机优化;

图片关键词

P0010由0改为3进入电机调试;

P305电机额定电流由12.5A改为14A;

P310电机额定频率由10.6HZ改为10.9HZ;

P340=1计算电路参数;

P1082最大转速=225rpm;

P2000参考转速=225rpm;

P2003参考电流=28A(额定电流的2倍)

P1910=1静态优化,合闸;(由于P1300=0 VF控制,只做静态优化);

参数保存到ROM中,上传并保存参数;

电机优化完毕后,电机温度82度左右,比之前(电机温度150度左右)有较大改善;

图片关键词

由此可知,更换电机后,电机优化还是很关键的;

首页
产品
新闻
联系